Remote Labs Portal

All labs below are possible for members of EEDA to run 100 % online/remote. More remote labs to be announced.

-> Become EEDA member.

Solar photovoltaic

Remotely interact with real solar panels, monitoring systems, and data analysis tools. Investigate IV and PV characteristics under different conditions for light, wavelengths of light, incidence angles of light, temperature, humidity, and air quality.

Open University Sri Lanka, (OUSL), Mr. Nelaka Priyankara

Low-cost Spectrometry

Manipulate parameters, collect and analyze spectral data, experiment with different light sources, all in real-time. Smartphone web app for remote control, easy to store data for later analysis.

Universidade Fed. Rio de Janeiro (UFRJ), Brazil. Prof. SIlvio Almeida

UniWA Alios Star

A collection of a number of short laboratory exercises remotely conducted. Using real-world PV equipment under real weather conditions helping students become capable of putting theory into practice.

University of West Atticata, Greece, Prof. Petros Axaopoulos

Gas Combustion lab

Gas-phase combustion efficiency. Evaluate optimal air/fuel ratio to achieve high temperature with low emissions. Control input: Premixed equivalent ration. Output measurements: Temperature profile in the combustion chamber and fuel gas composition.

University of Moratuwa, (UOM), Sri Lanka, Prof.Mahinsasa Narayana

Equivalent ratio analysis

University of Moratuwa, (UOM), Sri Lanka, Prof.Mahinsasa Narayana

Wind-Currents

Universidad San Pablo de Guatemala, Guatamala 

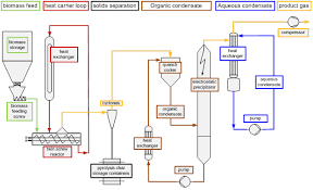
Thermo-chemical Biomass Conversion

University of Bahir Dar, Ethiopia

Refrigeration Air-Quality Control

Solar, Wind, Water

Escuela Superior Politécnica del Litoral, Equador 

Storage Lithium-Ion

Fuel Cell Lab

Experiment with a fuel cell test bench; PEM fuel cell stack, electrolyser, hydrogen storage tank, lamp, wind generator, solar module and monitoring software.

Universidade Federal do Rio de Janeiro (UFRJ), Brazil. Prof. SIlvio Almeida

UPB PV Solar Remote

Hydraulic Turbine lab

Biomass cookstoves

Remotely operate the system, change the configuration and frequency of pumps in order to simulate diverse input conditions and compare the real electric power output to the theoretical one.

Universidad Mayor de San Simón (UMSS), Bolivia, Dr. Evelyn Cardozo

Photovoltaic efficiency

Microgrid Lab Renewable Energy

Universidad Tech. de La Habana, Cuba, Prof. Miguel Castro Fernández

Solar concentration

Universidad Central “Marta Abreu” de Las Villas (UCLV), Cuba, Dr. Idalberto Herrera

Photovoltaic Lab

University of Habana (UH), Cuba, Prof. Lídice Vaillant Roca

Thermo. pyrolysis, gasification, biomass

Universidad de Pinar del Río (UPR), Cuba, Dr. Leonardo Aguiar Trujillo

Electricity generation wind energy

Simulating the force of the wind inside a tunnel, equipped with: ventilator, six-bladed rotor, anemometer, speed sensor, voltage meter, current meter, load module, temperature sensor, regulator and control system.

Universidad Central de Las Villas, Cuba, Prof. Hector Cruz Enriquez

Refrigeration and Air Conditioning System

Activities for understanding the main operation parameters of a refrigeration/air conditioning system.

University of São Paulo (USP), Brazil, Prof. Alberto Hernandez Neto

Steam turbine

Single stage impulse steam turbine, including injector, brake, water cooled condenser, safety mechanisms and all the necessary controls and instrumentation.

Universidad Central de Las Villas, Cuba, Prof. Hector Cruz Enriquez

Wave Energy Lab

Develop and conduct the skills necessary to assess the wave energy resource and analyze the parameters for required applications. Measure engineering quantities using sensors and gauges and evaluate them.

University of Peredeniya (UOP), Sri Lanka,

Wind Energy Lab

University of Ruhuna, (UOR), Sri Lanka, Dr. K.J.C. Kumara

Energy Efficiency of Solar LED Street Lighting

Universidad Privada Boliviana, Bolivia

Smart Isolated Solar Energy Managements

Universidad Mayor de San Simón, Bolivia

Pyrolytic Conversion of Biomass

Universidad Mayor de San Andrés, Bolivia

Real-time Assessment of Photovoltaic System & UV-Index Estimation at Latitude

Escuela Politécnica, Bolivia

Hybrid Laboratory for Control of Thermal Energy Transfer in improved Wood Stoves

Universidad Galileo, Guatemala

Simulation of PV Panel Rotation for Enhanced Radiation Capture in Solar

Universidad Galileo, Guatemala

Remote lab on Photochemical enhanced of arsenic remotion in water

Universidad Nacional de Ingeniería, Peru

More remote labs to be announced.

Translate »